English
首页
首页
关于我们
公司简介
企业文化
荣誉证书
旗下品牌
关于我们
公司简介
企业文化
荣誉证书
旗下品牌
产品中心
半导体超声扫描测量
计量仪器
智能软件
机床设备
产品中心
半导体超声扫描测量
计量仪器
智能软件
机床设备
视频中心
视频中心
新闻动态
企业新闻
行业动态
新闻动态
企业新闻
行业动态
下载中心
下载中心
经典案例
经典案例
解决方案
解决方案
联系我们
联系我们
English
当前位置:
首页
产品中心
智能软件
半导体超声扫描测量
计量仪器
智能软件
机床设备
影像测量机
硬度计
粗糙度轮廓测量机
圆柱度测量机
万能试验机
清洁度萃取设备
齿轮测量
金相设备
非标检具
颗粒计数器
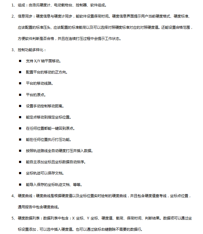
洛氏硬度分析系统
产品详情
返回
上一个:布氏硬度图像分析软件
下一个:新版图像测量软件
相关产品
龙门自动影像测量仪GL652
影像测量机SMU542
焊缝熔深度测量软件
高速加工中心VM1165
点击
隐藏
QQ
咨询
332824542
QQ号码
微信
咨询
微信二维码
电话
咨询
400-021-2678
客服热线